Fe y Alegría

Estructura Organizacional

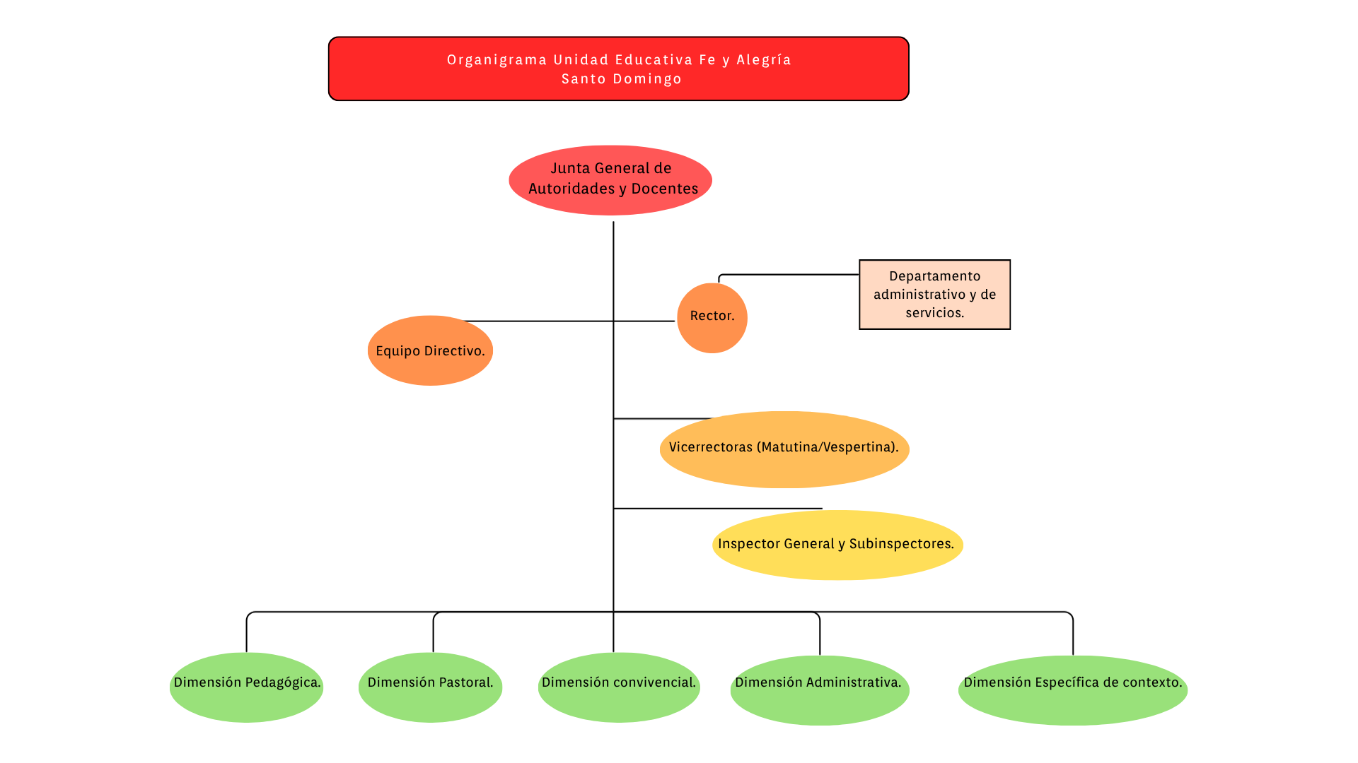
Descripción


Junta General de Autoridades y Docentes

Es el órgano donde se reúnen las principales autoridades y docentes de la institución para analizar, planificar y tomar decisiones que beneficien el desarrollo educativo, la convivencia escolar y la mejora continua del aprendizaje.


Equipo Directivo

Encargado de coordinar, organizar y supervisar el funcionamiento general de la institución. Su objetivo es asegurar que todos los procesos académicos, administrativos y formativos se realicen de manera eficiente y en coherencia con el proyecto educativo.


Rector

Es la máxima autoridad de la institución. Representa legalmente al plantel, lidera la gestión educativa y garantiza que se cumplan las normas, los valores y los objetivos institucionales. Además, promueve la participación y el trabajo en equipo entre docentes y estudiantes.


Vicerrectora (Matutina/Vespertina)

Apoya al Rector en la administración y supervisión de las jornadas educativas. Se encarga de coordinar las actividades académicas, apoyar a los docentes, atender a los estudiantes y velar por el cumplimiento del calendario escolar y la disciplina institucional.


Inspector General y Subinspectores

Supervisan la asistencia, puntualidad, comportamiento y presentación de los estudiantes. También garantizan el orden, la seguridad y el respeto dentro de la institución, colaborando con docentes y autoridades en la formación integral del alumnado.


Dimensión Pedagógica

Se enfoca en los procesos de enseñanza y aprendizaje. Su objetivo es fortalecer la calidad educativa mediante la planificación, innovación metodológica y evaluación continua del trabajo docente y del rendimiento estudiantil.


Dimensión Pastoral

Promueve los valores humanos y espirituales inspirados en la filosofía institucional. Desarrolla actividades que fomentan la fe, la solidaridad, el respeto y el compromiso social dentro y fuera del entorno educativo.


Dimensión Convivencial

Busca mantener un ambiente armónico y de respeto entre todos los miembros de la comunidad educativa. Trabaja en la prevención de conflictos, la promoción de la empatía y la práctica de valores en la vida escolar cotidiana.


Dimensión Administrativa

Gestiona los recursos humanos, financieros y materiales de la institución. Su función es asegurar que todo lo necesario para el funcionamiento del plantel esté disponible, organizado y utilizado de forma responsable y eficiente.


Dimensión Específica de Contexto

Analiza las características sociales, culturales y económicas del entorno en el que se encuentra la institución. Su objetivo es adaptar las acciones educativas a las necesidades del contexto comunitario, promoviendo la inclusión y la participación local.




Ponte en contacto

Dirección

Av.Esmeraldas, Santo Domingo, Ecuador

Email

ue.santodomingo@feyalegria.org.ec

Teléfono

022752591

© Fe y Alegría.Todos los derechos reservados.